远航归来

远航归来
掐指一算,离上次更新,过去了19天整。
跑一趟上海,把事情处理好,然后准备宅杭州。2月至今,经历了一些调整,编辑离职又复归、撤换商务代理团队、财经号搞定资质...
今天折腾了一天,搞定所有事情,于是准备更新了。饥肠辘辘开始码字,好饿。
你说“犹抱琵琶半遮面”,到我这都能听成“油爆枇杷伴着面”。
NO. 1|壹
郑州 在推行楼市新政后,房地产市场依旧不景气,最近又推出了 房票安置的新政策。
按照货币安置、产权调换的政策,房子被拆迁后不 再 按面积赔付安置房,而是折算成等价的欠款,再以房票的形式出具给被征收人,被征收人拿着房票可以去郑州市区买房。
被征收人用房票购买的商品房,不计入家庭限购套数。购买过程中,如果房票的票面金额足以支付购房款,不得拆分使用;如果不足,可以申请商业贷和公积金贷。新房交付前,保留原址学区入学资格。
有效期一年,逾期未使用的,重新按照货币补偿方式进行安置。
郑州房价已连续十个月下跌,成交量快速下滑。市场下行明显,库存压力加大,百姓置业信心不足,烂尾楼项目时有发生,房企经营陷入困境。
建业等重仓河南的房企,过去一年很明显,日子过得尤其艰难。 不出意外地,建业在6月初引入国资,顺利染红。
在白衣骑士绝迹的当下,那个驾着七彩祥云,来救儿子于苦难的盖世英雄,通常是爸爸。
小时候每次吃饭,爸爸都喜欢给儿子讲很多道理。后来才知道,他是怕饭不够营养,给加点鸡汤。
爸爸希望儿子能把话听进去,毕竟他未来的收入还要靠儿子。但儿子没听进去,挑食,所以长得不太健康。
人人都想软着陆,人人都在脸着陆。
... ...
** 上海的豪宅热销、房租大幅度上涨 ** 。
不止上海,一些核心城市的豪宅都在上涨。接触了身边一些在抢豪宅的朋友,大多数情况是,企业经营和投资上不打算再投入了,手上的资金就用来买点好的房子,改善居住环境,或者抗通胀。
好地段的豪宅,向来都是硬通货。房子只是一个载体,重要的是 背后的资源值钱。
而刚改产品,今年普遍难卖,信心和预期不足是重要原因,背后还有就业和收入不稳定的原因。
“活着拼命”和“拼命活着”,一直都不同。
... ...
中谷物流公告称,拟以不超过 29亿元 的交易对价, 收购上海佳兆业金融中心 100%股权。
佳兆业,因2015年渡过危机,二次崛起,所以被有些人称为“不死凤凰”,类似于拼多多系统附体,1万人也砍不死我。
对买家来说,上海佳兆业金融中心这项资产以这个交易对价来说,很不错。如果放在一年前,这个价格想都别想。
有钱人终成眷属,没钱人亲眼目睹。
NO. 2|贰
金科的物业公司 金科服务 公告称, 终止收购佳源服务73.56%股权 。
金科股份包括商标、银行账户、股权在内的多项资产被冻结,现金流持续恶化。物业公司又能好到哪去。
俩穷鬼搭台唱戏,各取所需,奈何观众来了,老爷没来,所以取消收购在意料之中,之前写的时候分析过了。
原本设想的剧情是: “大圣,此去欲何?”“踏南天,碎凌霄。”“如若一去不回……?”“便一去不回!”
结果剧本是:“大圣,此去欲何?”“踏南天,碎凌霄。”“如若一去不回……?”
“便不去了!”
头顶锅盖,脚踩白菜,自以为是东方不败,原来是乌龟红烧大白菜。
... ...
** 中国华融 ** ( 四大AMC之一) 发布公告称,拟 处置泰禾集团华东总部大厦,债权总额8.3亿元 。
十天前,泰禾刚 通 过融资性股权转让的方式, 将漳州的厦门湾项目转给兴业信托。兴业信托是泰禾集团的债权方,这应该是偿债性股权转让,以资产抵债。
这是信托公司在不得已的情况下,处置不良债权和不良股权投资的被动之举。
纵观泰禾吹牛×的历史,很有特色:总骗爸妈还有钱。
黄其森配合调查还没出来,今年的财报原本预计是动动手调数据盈利超亿元,结果是紧跟潮流巨额亏损。
理想和现实的不可调和,在赤裸裸上演, 理想: 如虎添亿。 现实: 入虎添疫。
... ...
** 远洋集团50亿元出售北京锐中心项目 ** 股权,平安人寿接手。
远洋过去几年,销售规模在大部队掉队,负债规模却紧跟大潮流。很多人想不明白它把钱花哪去了。
问就是花在拿地上了。女孩喜欢你不是因为你有钱,但是感动女孩的每个瞬间都要钱。
近一个月内,平安旗下的平安不动产已经对超过20家孙公司的股权进行了腾挪,由孙公司变成子公司。也是个很能折腾的主,关键是没见折腾出啥好结果来。
理想:少年远行如急雨,姑娘弹曲似私语。 现实:早上嘶嚎如杀猪,夜晚嘈嘈如锯树。
NO. 3|叁
** 合景泰富 ** 正寻求整体出售写字楼,用偿还即将到期的债务,筹集资金在55-57亿元左右。
** 富力地产 ** 寻求10笔境外债展期,这10笔境外债未偿还本金总规模49.4亿美元。除了这10笔境外债,富力还有10笔存续的境内债,总规模161.65亿元。
截至2021年底,富力一年内到期的借款约583亿元,能动用的现金及现金等价物仅62.57亿元。
** 融创 ** 14.4亿元私募债拟展期两年,每半年支付一次本金。目前,融创仍无法与四大AMC就资产价格达成共识。
今年下半年,房地产行业全部1334家主体企业约有6448亿元境内外债券到期;6-7月,200家核心房企约有1755亿元债券到期,其中民营到期债券占比接近7成。
一两年前写民营房企潜在和未来面临的问题,有些人听不进去,如今,唉~
时间的绝情之处是,它让你熬到真相,却不给你任何补偿。
... ...
月初, 碧桂园 总裁莫斌回应区域合并的传言,称:今年年底之前,碧桂园没有大面积的区域合并计划。
至于会不会小面积合并、提升合并次数和频率,不好说。我持保留意见。
企业这类问题,通常具体要看经营中面临和存在的问题,才能决定合并的范围、规模。
他有不得不说的原因 ,我有不愿意相信的权力。 ( 我只是不愿相信,而没有 说他是错的 )
有碧桂园的读者问,区域合并后会不会失业?我安慰他:没有收入很容易,但失业很难。
毕竟,有“灵活就业”和“返乡创业”这哥俩在。
... ...
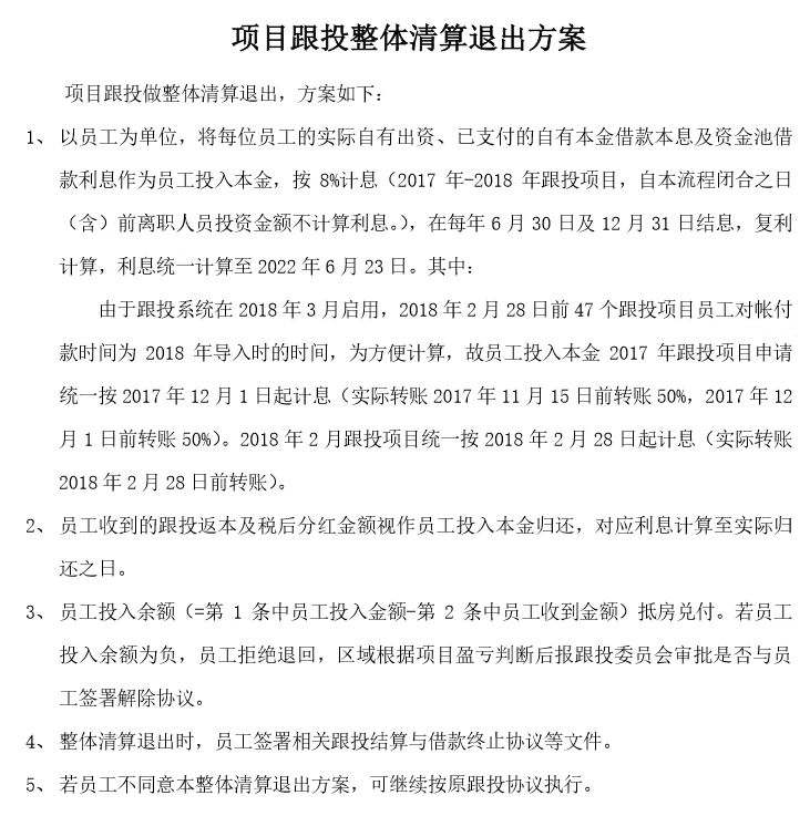
** 融信 ** 的跟投清算退出方案出炉:

“如果你的孩子好看,别人就会夸他好看;如果你的孩子不好看,别人就会夸他长得像你。”
这份方案,长得真像欧总。
... ...
许家印被广东省河南商会推举为永远名誉会长。
许家印是该商会创会会长,也是现任会长。继许教授、许MVP、许首富、许主席...后,连会长这金冠都箍在了许家印的头上。
朋友说,中年女人为了刷存在感,拼命去保养、化妆、整容、P图;而中年男人就不同,中年男人主要靠吹牛。
以前我不懂,现在我懂了。 不知道恒大多次全面复工,究竟复工成色几何?多次”大干三个月“ 的恒驰,啥时候出来?
这速度,看着跟飞奔的驴一样:恒大造车何其速,恰如赤兔骑吕布。
... ...
今天又看了一遍《夏洛特烦恼》。
一年四季,大春一语知年少,夏洛一醒道青春,繁华只觉秋雅香,平淡才知冬梅好。我们的青春本是张扬,却被生活改造成了袁华。
喜欢写写东西,不到万不得已,不会断更。只是现在, 写得小心翼翼,也挺累的。
不小心不行,按现在有些人打拳的尺度:
司马光砸了缸,是在破坏公物;打虎的武松是捕杀野生动物;孔融让梨是道德绑架;卖炭翁是非法砍伐树木;
孟母三迁是炒作学区房概念;诸葛亮草船借箭算诈骗;女蜗补天扔余石是在浪费矿产资源;愚公移山是破坏大自然;孟姜女哭倒长城是破坏文物;
孔子弟子三千,没有教师资格证;华佗扁鹊会看病,没有行医资格证;卖火柴的小女孩,肯定是无证经营...
但我还是会继续写,继续往前看,往上看:伸手摘星,即便一无所获,也不至于满手污泥。
当你远航归来,总有故事可晒。